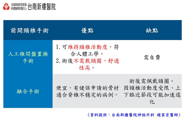
【記者于郁金/臺南報導】頸椎手術主要可略分為前開與後開的手術,前開手術的優點是可以達到神經充分減壓與重建椎間盤高度與維持頸椎前凸的排列,而後開手術主要是針對後方或側方的壓迫進行減壓;前開手術在椎間盤切除與神經減壓後,因植入物的類別可以分為「頸椎融合手術」,與可活動「人工椎間盤置換手術」。臺南新樓醫院神經外科趙家宏醫師說明,人工椎間盤置換手術的優點是可以保有頸椎的活動度,舒適性提高,並大幅降低未來鄰近節段退變的機會,減少再次手術的機會。
新樓醫院趙家宏醫師以臨床收治的病人為例,38歲男性,因工作需求,需長期使用電腦,於8年前至他院接受頸椎第四到第七節融合手術,約2年前開始覺得頸痛併右上肢麻痛,經復健治療後無效,來本院神經外科求診,頸椎核磁共振顯示頸椎第三四節椎間盤與頸椎第七椎胸椎第一椎間盤突出,建議做人工椎間盤置換手術(頸椎第三四節與頸椎第七節胸椎第一節),術後頸酸痛與上肢麻痛立即改善,並維持頸椎原有的活動度。
趙家宏醫師舉例指出,56歲家庭主婦,15年前於他院接受頸椎第六七節融合手術,約7年前開始頸痛併左肩麻痛,經復健治療後症狀仍未改善,來本院神經外科求診,頸椎核磁共振顯示頸椎第四五節椎間盤與第五六節椎間盤突出,建議做人工椎間盤置換手術(頸椎第四五節與第五六節),術後頸痛與肩頸痠痛改善,並保有頸椎的活動度。
趙家宏醫師表示,長期來看,「人工椎間盤置換手術」可以大幅提高病患生活品質與滿意度,除了術後不需要戴頸圈固定,頸部可維持正常活動,最重要的是,可大幅降低頸部手術因未來鄰近節段退變需再次手術的機會;但人工椎間置換術最大的缺點是,目前健保沒有給付此項醫材;因此,在臺灣因頸椎融合手術為有健保給付的醫材,因而較被普遍使用;只是頸椎融合術術後需要戴頸圈,且依研究統計,平均約5年至10年會發生鄰近節段退變的情形,使症狀復發,病人生活品質降低,而頸椎融合節段越多發生率越高。(圖/臺南新樓醫院提供)



